
克日,广西壮族自治区市场监视治理局宣布了第七批广西“十百千”知识产权人才名单,集团公司共3人荣列其中。
据悉,此次评选凭证《广西壮族自治区市场监视治理局关于开展第七批广西“十百千”知识产权人才遴选事情的通知》(桂市监函〔2021〕832号)要求,在全区知识产权系统等渠道推荐的基础上,经起源审核、集中评审、公示和审议等程序,最终确定第七批广西“十百千”知识产权人才130人。
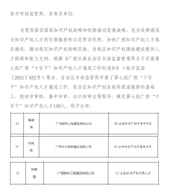
经评选,手艺与信息分公司解威威、长长公司何克扬获“B3企业知识产权中青年专家”称呼,手艺与信息分公司陈孝强获“C3企业知识产权适用人才”称呼。阻止现在,集团公司共有广西“十百千”知识产权领武士才1人,中青年专家11人,适用人才18人。
人才是第一资源,立异是第一动力,集团公司将充分验展高条理知识产权人才的引领和树模刊行动用,加速知识产权人才系统建设,勉励和支持手艺主干举行科技立异和手艺刷新,为集团公司可一连、高质量生长提供强有力的人才包管和手艺支持。(集团公司手艺中心办公室 文/图)

图为集团公司入选第七批广西“十百千”知识产权人才名单
